2025-07-30 12:18:32 来源:
重磅发布
近日,由中国信息通信研究院(简称“中国信通院”)联合CIO时代等百余家单位编制的《央国企数智化转型发展报告(2025)》(简称《报告》)正式发布。

作为国民经济的 "顶梁柱" 和 "压舱石",央国企数智化转型不仅是 "数字中国" 战略落地的核心载体,更在 "十五五" 开局之年肩负起深化数字经济、新型工业化、绿色发展的攻坚重任。《央国企数智化转型发展报告(2025)》的发布,为行业提供了从战略规划到落地实践的全景指引。
《报告》基于对 134 家央国企的调研数据与行业实践,全面剖析了央国企数智化转型的总体现状、挑战与未来方向,并对通信、金融、能源、交通、制造等重点行业的数智化转型情况做了分析。
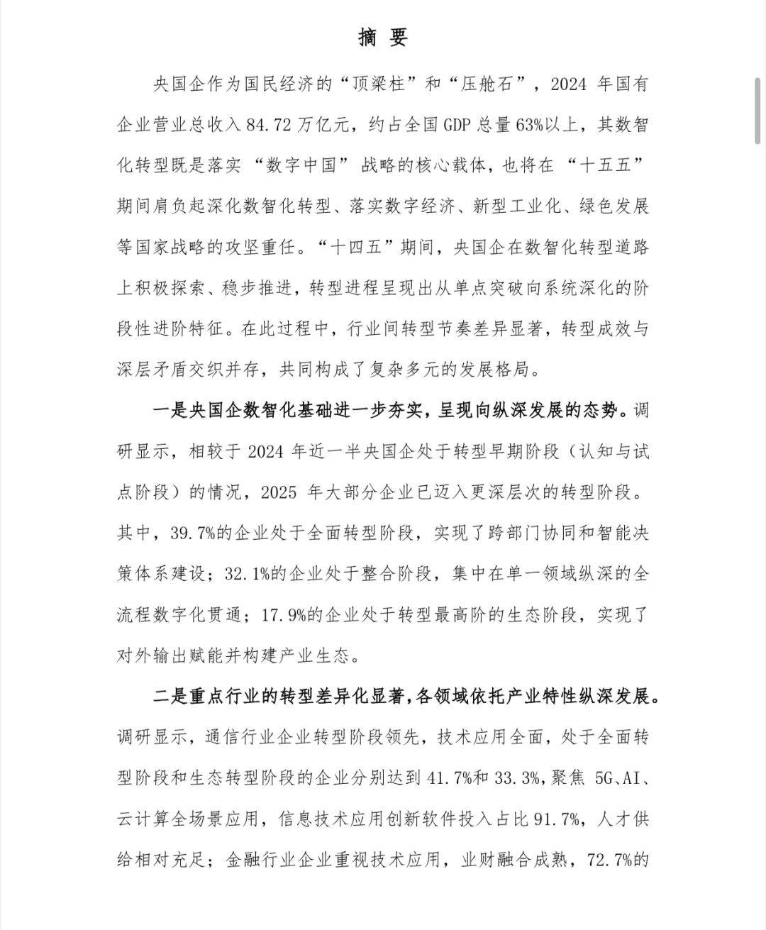
报告显示,经过 "十四五" 期间的探索推进,央国企数智化转型已从早期的认知与试点阶段,全面迈向纵深发展。这标志着央国企数智化转型从局部尝试升级为系统性变革,为 "十五五" 期间的突破奠定了坚实基础。
不同行业依托产业特性走出特色转型之路,形成 "百花齐放" 的格局——通信行业成为转型标杆、金融行业聚焦业财融合、能源行业政策驱动显著、交通行业效率优先突破、制造业技术变革主导。
面对战略协同不足、数据孤岛、人才短缺等挑战,报告前瞻性提出 "十五五" 期间央国企数智化转型的七大核心方向——技术创新、业务升级、组织变革、数据赋能、人才升级、生态融合、绿色发展。
作为国民经济的核心力量,央国企数智化转型已不仅是企业自身的 "效率革命",更是推动中国式现代化的 "数字动能"。《报告》的发布,为行业提供了从战略规划到落地实践的全景指引。未来,随着七大维度的深度融合,央国企将持续引领实体经济与数字经济深度融合,书写高质量发展的时代答卷。








原文链接:
首届央国企数智化与转型战略成果发布会在京召开,重磅发布《央国企数智化转型发展报告(2025)》
下载完整报告请添加小希~

商务合作:
小希:15701060895 微信:ciotimes
媒体合作:
小欧: 13641177280 微信: 同手机号
免责声明:本网站(http://www.ciotimes.com/)内容主要来自原创、合作媒体供稿和第三方投稿,凡在本网站出现的信息,均仅供参考。本网站将尽力确保所提供信息的准确性及可靠性,但不保证有关资料的准确性及可靠性,读者在使用前请进一步核实,并对任何自主决定的行为负责。本网站对有关资料所引致的错误、不确或遗漏,概不负任何法律责任。
本网站刊载的所有内容(包括但不仅限文字、图片、LOGO、音频、视频、软件、程序等)版权归原作者所有。任何单位或个人认为本网站中的内容可能涉嫌侵犯其知识产权或存在不实内容时,请及时通知本站,予以删除。
