首页 > 推荐 > 正文

国际数字化营销师知识体系

2022-08-05 10:38:57  来源:

摘要:国际数字化营销师知识体系是由CIO时代开发,并经过国际信息科学考试学会(EXIN)认可的,用于培养具有国际视野的数字化营销人才的知识体系。
关键词: 数字化营销
     互联网技术的深度应用重构了传统商业人、货、场、仓、技(技术)五个方面的结构 。从信息的传播方式,到消费者的生活方式,再到企业的产品、服务的提供方式,都随着技术的持续迭代和创新不断发生着重构。随着数字化转型步入深水区,未来的企业都将是数字化企业,未来的营销都是数字化营销。数字化正在重构传统营销的模式、方法以及路径。

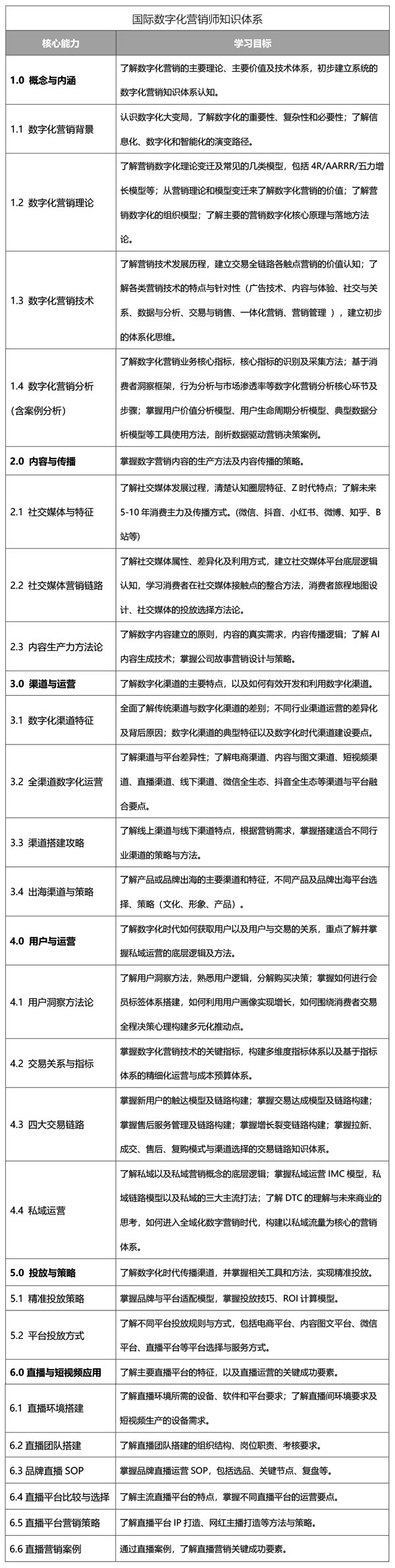
     国际数字化营销师知识体系是由CIO时代开发,并经过国际信息科学考试学会(EXIN)认可的,用于培养具有国际视野的数字化营销人才的知识体系。该知识体系是基于机构或组织数据驱动的数字化战略,以及建立具有持续竞争力的数字化营销组织能力出发,从数字化营销层面提供从业人员应该具备的全渠道、全生命周期、全技术集群等知识体系,包括了从内容与传播、渠道与运营、用户与运营、渠道资源与投放、效果监测与改进、短视频与直播运营等营销的全流程的知识和能力体系。

      CIO时代与EXIN,将广泛联合国内外在数字化营销领域具有深厚的理论研究、行业实践经验的知名研究机构、专家、学者,面向承担营销相关工作的CMO、营销总监、品牌总监、渠道总监及所有营销相关人员开展培训认证工作。

\
\

第四十一届CIO班招生
国际CIO认证培训
首席数据官(CDO)认证培训
责编:liusw

免责声明:本网站(http://www.ciotimes.com/)内容主要来自原创、合作媒体供稿和第三方投稿,凡在本网站出现的信息,均仅供参考。本网站将尽力确保所提供信息的准确性及可靠性,但不保证有关资料的准确性及可靠性,读者在使用前请进一步核实,并对任何自主决定的行为负责。本网站对有关资料所引致的错误、不确或遗漏,概不负任何法律责任。
本网站刊载的所有内容(包括但不仅限文字、图片、LOGO、音频、视频、软件、程序等)版权归原作者所有。任何单位或个人认为本网站中的内容可能涉嫌侵犯其知识产权或存在不实内容时,请及时通知本站,予以删除。