首页 > 推荐 > 正文

2017年IoT大盘点:加速的风口与蓄势待发的产业

2018-01-03 13:30:37  来源:钛媒体

摘要:2017年,我们可以明显的观察到上面这三股力量赋予了IoT新元年的新内涵,即无所不在的低成本连接、海量的数据与计算能力、数字化和智能化的新产业平台。
关键词: 物联网
\

  2017年被称为IoT的新元年,而之所以称之为新是为了区别于2008年物联网的元年,那时候IBM提出了物联网的概念。此后物联网在经历了一股热潮之后迅速沉积,直到2017年整个产业重新苏醒过来,所以被称为IoT的新元年。
 
  代表IoT产业重新苏醒的标志是一系列事件,其中最为重要的变化是整个电信行业重新审视了IoT之后决定不再做一个旁观者,而是要全身心的投入,低功耗广域网络扑面而来;另一个变化是互联网巨头也重新审视了IoT之后而决定不再做一个旁观者,同样要全身心的投入。数据成为生产资料,传统的产业巨头也不再是被动的等待者,他们也开始寻求数字化转型,开始平台化自己的行业知识和资源能力。
 
  2017年,我们可以明显的观察到上面这三股力量赋予了IoT新元年的新内涵,即无所不在的低成本连接、海量的数据与计算能力、数字化和智能化的新产业平台。
 
  这也正是马云为何提出物联网(IoT)的核心是“连”,本质是“智联网”,IoT的目标是建立在连接基础之上,以数据为生产资料,以追求机器的智能化为根本目标——Internet Of Things演变成了Intelligent of Things。
 
  也就是说2017年,产业对IoT的认知是发生了一个微妙但是根本性的变化,即把IoT本身看做是实现智能化和数字化的目的,而不是主要承担完成传感器或者传感网联网和数据采集,或者单纯的完成机器的控制和管理的工具。(2008年之后到2017年之前,主流的认知大概是如此)。
 
  在2017年,当业界提到IoT时,更多的开始把大数据、云计算和人工智能与之相提并论,并把万物互联之后的群体智能看做是互联网发展的终极阶段:人和智能化的机器都连接在网络上,都是具有智能的节点,形成群体智能,人与机器的交流和沟通就像在互联网时代人与人之间的交流一样,具有同样的顺畅和体验。
 
  某种意义上,这正是IoT正在为我们描绘的未来图景。
 
  为了更好的理解IoT的新变化,我们可以对2017年的一些连接新物种从应用的角度略作梳理。
 
  3月份的时候爱立信向业界展示了一款物联网螺丝刀可以算是2017年的首个令人印象深刻的IoT应用,这是一款基于NB-IoT技术的应用,用来解决爱立信通信工厂的工具管理问题,应用了大数据分析技术。这个应用与杭州一位印刷厂企业主使用阿里云Link提供的一套加装了传感器的系统,从而解决了昂贵刀片有效使用的案例有异曲同工之妙,都是建立在连接之后的大数据行为分析和效能管理。
 
  8月份,在中国物联网的圣地无锡,鸿山物联网小镇在阿里云的协助下预设了22万个传感器,把鸿山3.6万平方公里内的地下的管井、水网、土壤、交通数据和大气数据做了一次物理世界的数字镜像。这个规模和密度的传感器部署在IoT的发展过程中尚属首次,整个城市的部件实现了数字化和智能化,无论是环保洒水车、井盖丢失、城市积水内涝还是交通信息网络都在城市管理者的掌控之中,城市在物联网和人工智能赋能下,形成了互联的全局智能。
 
  11月份的时候,中国电信在甘肃的一家奶牛场上线了一款奶牛发情监测系统,通过NB-IoT连接技术精准监控奶牛的行为,号称要做全球最大的牛联网,这是中国电信与银川奥特共同合作的应用。
 
  共享单车在2017年贡献了最大规模的连接数,成为最亮丽的一道IoT应用风景线,共享单车两位巨头oFo和摩拜在市场投放了海量的共享单车,使得共享单车企业迅速成为了规模性的行业,IoT平台和数据公司。
 
  这四个IoT应用具有高度的代表性,也属于IoT连接的新物种。从螺丝刀到奶牛,到整个城市,到一个行业,IoT应用的广度和深度都是前所未有的。并且我们还可以从中观察到的趋势至少有三个:一,已经不存在不能数字化的东西,二,基于数据的智能将是解决社会和商业问题的关键和竞争优势的来源,三、IoT和AI的大范围使用和融合而带来的全局智能。
 
  IoT平台在2017年的变化也非常明显:重量级的玩家加速入局,科技巨头和传统巨头都在努力把自己变成数据公司。
 
  入局IoT平台的重量级玩家在我看来有两家,一家是互联网巨头阿里巴巴,而一家则是三一重工。这两家分别代表了中国互联网和传统制造业的典型,同时他们也是非常有实力能够改变游戏规则的巨头。
 
  在2017年,阿里布局万物互联网的动作频频,其中最重要的动作之一是阿里云在云栖大会上发布了阿里云Link平台,并把物联网业务统一到新的品牌阿里云Link之下,以物联网基础设施的搭建者的姿态出现,加速马云所倡导的智联网落地。
 
  在策略上,阿里云选择的是生态的玩法。作为基础设施搭建者,分别提供云端一体化使能平台、物联网市场、ICA全球标准联盟,并宣布了一项AIoT万亿唤醒计划,在未来5年内,实现“服务100万开发者、沉淀100万物联网应用解决方案、链接100亿物联网设备,撬动全球物联网产业实现万亿市场规模”目标。
 
  以阿里的体量,对物联网生态的影响力已经开始显现,在成立半年就已经成为阿里云云生态市场中成交最活跃品类。2017年双11期间的成交规模几乎占云生态市场成交总额的50%。阿里云Link物联网市场入驻合作伙伴数量在短短半年时间已经接近翻了10倍,合作伙伴规模近1000家。
 
  所以说,阿里巴巴入局IoT市场,对整个产业的价值在于他是成体系的、有章法的,在技术、产品、资源、客户和生态上的整齐划一性是别人无法比拟的。
 
  另一个重量级的玩家是三一重工的树根互联。作为国家级工业互联网平台,树根互联网的对标对象是GE的Pridex。三一重工从2008年开始投入,持续规模超过十亿,建立了工业互联网赋能平台。这是中国三大自主的国家级工业互联网平台之一,公开信息显示平台已经接入高价值设备超过30万台,接入资产规模超过千亿元。
 
  作为制造业的巨头,三一重工的优势在于他的IoT平台是内生性的,最早源自自己机械设备管理的全球设备互联网平台。
 
  树根互联平台提供连接、工业大数据处理、后服务市场应用、产业链金融、设备租赁共享和安全服务,为中小制造企业和三一重工自身的上下游伙伴赋能。
 
  三一重工的优势在于拥有独特的制造行业的知识和能力,这是非制造企业及中小制造企业所不具备的。
 
  所以在工业互联网平台领域,类似三一重工这样的产业巨头将是主要的玩家。
 
  2017年还有一个内生型的IoT平台突然有了成为重要玩家的潜质,即小米IoT平台,按照雷军在小米IoT开发者大会上发布的数据显示,小米IoT平台联网设备超过8500万台,日活设备超过1000万台。
 
  这得益于小米自身智能设备的规模性出货量和对连接、数据管理的内生性需求以及小米智能硬件生态的前瞻性布局。
 
  2017年其他的平台老玩家亚马逊、微软、IBM、GE大都是以功能升级为主,当然,他们依然是IoT平台领域的重要玩家。
 
  在电信运营商层面,作为IoT平台中连接管理平台的提供者,中国电信发布了新的物联网管理平台,中国移动升级了自己的OneNet以支持NB-IoT连接,中国联通也升级了自己与Jasper合作平台。
 
  在IoT应用平台方面,客户需求驱动的平台建设也是2017年的一个亮点。无锡与阿里云合作的飞凤平台成为服务于城市管理者的物联网应用基础平台,一方面提供城市部件的全生命周期管理,另一方面也是为本地物联网产业提供资源共享和应用汇聚的合作平台。海尔智能互联平台是海尔集团推出的智能互联产品创客孵化平台,为海尔的创客提供智能连接件、智慧家庭、智能硬件等孵化支持。传统产业巨头海尔还推出了物联网智慧家庭领域行业解决方案。
 
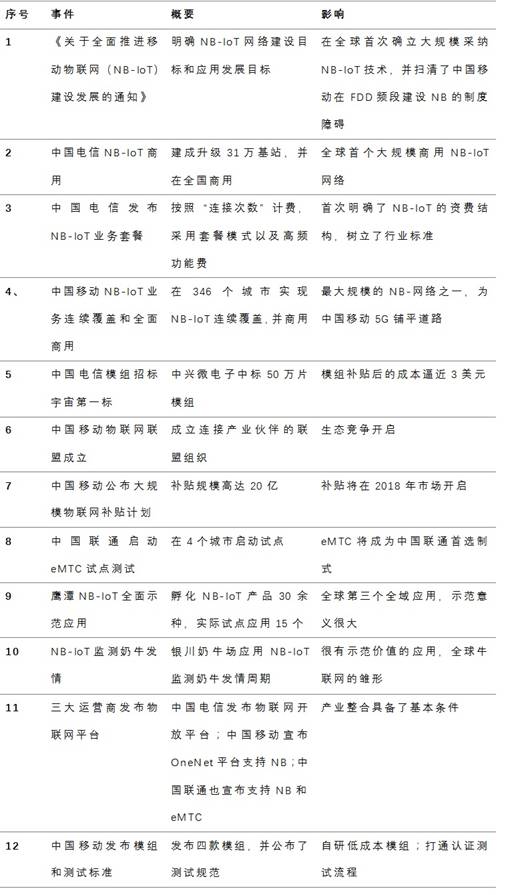
  2017年的IoT市场同样见证了整个电信产业的大跃进。
 
  作为NB-IoT的元年,中国两大电信运营商陆续完成了全球规模最大的NB-IoT网络建设,中国移动继中国电信之后,完成了346个城市的窄带网络的连续覆盖,并在全球合作伙伴大会上宣布了规模20亿的补贴政策。
 
  \
 
  在上面这个表中,我们可以看到,从行业管理部门到电信运营商,在2017年完成了IoT广域网络发展的心理建设,也在实际上完成了网络部署,并为2018年降低市场接入成本准备了资金。
 
  可以说,2017年是M-IoT的元年,整个产业链都在为移动物联网的爆发做准备,但是规模性的应用并没有发生,主要原因在于缺乏电信运营商的大规模补贴,初始的应用成本还比较高,尤其是模组成本依然是50元以上,严重制约了大规模应用。
 
  按照中国移动的计划,其IoT连接将从2017的2亿增加到2018年的3.2亿,中国电信的目标是在2018年机器用户过亿。补贴和价格竞争不可避免,市场将加速启动,进入快速增长阶段。
 
  其实盘点IoT的2017年,在市场上还有一些有意思的事情,颇有春江水暖鸭先知的味道,比如在人流密集的商场随处可见的抓娃娃机和可以扫码支付的自助按摩椅一夜之间风行大江南北;比如阿里巴巴的无人零售店一夜之间刷遍朋友圈;比如在北京的地铁,已经支持用手机客户端购票自助取票的服务。
 
  这些都说明,万物对连接的需求真切的爆发了,也真的说明IoT这个市场已经到了爆发的前夜。
 
  当然,IoT领域还有很多重要的事情发生,但是回顾2017年,我认为具有重大影响的是以互联网科技巨头、电信运营商和产业巨头三大核心力量对IoT产业在生态、平台、数据、连接、行业知识和资源这六大维度的赋能和交汇融合。
 
  当然,2017年并没有解决IoT的商业模式问题,这一问题已经困扰了物联网产业多年,解决商业模式问题的希望已经可以看得到,比如三一重工的生产性服务收入超过30亿元,后市场服务利润占比超过26%,从一个产品销售公司变成了产品与服务融合公司。
 
  亚马逊、阿里巴巴、小米这样的互联网巨头的进入在为IoT的发展提供了场景规划能力和打通生态中价值连接和价值流动的可能。
 
  所以,展望2018年,或许是IoT商业模式的元年。

第四十一届CIO班招生
国际CIO认证培训
首席数据官(CDO)认证培训
责编:houlimin

免责声明:本网站(http://www.ciotimes.com/)内容主要来自原创、合作媒体供稿和第三方投稿,凡在本网站出现的信息,均仅供参考。本网站将尽力确保所提供信息的准确性及可靠性,但不保证有关资料的准确性及可靠性,读者在使用前请进一步核实,并对任何自主决定的行为负责。本网站对有关资料所引致的错误、不确或遗漏,概不负任何法律责任。
本网站刊载的所有内容(包括但不仅限文字、图片、LOGO、音频、视频、软件、程序等)版权归原作者所有。任何单位或个人认为本网站中的内容可能涉嫌侵犯其知识产权或存在不实内容时,请及时通知本站,予以删除。