首页 > 推荐 > 正文

孙宏斌与王健林世纪大交易的八个悬念

2017-07-11 16:48:07  来源:i黑马

摘要:最简单的东西是最昂贵的。
关键词: 孙宏斌 王健林
\

  七月十日,上午十点,大家都集体为两个男人懵逼了。
 
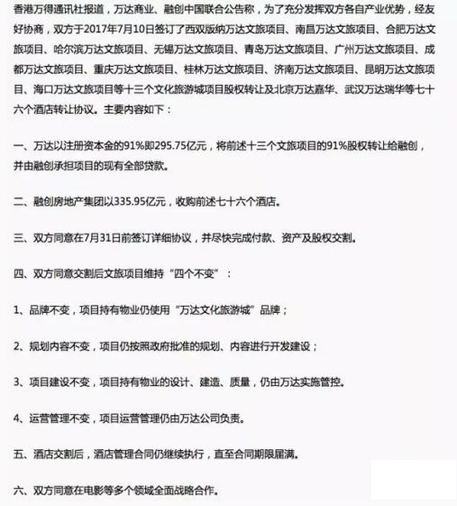
  融创中国主席孙宏斌与中国首富王健林联手搞了一个世纪大交易,如下图:
 
  \
 
  最简单的东西是最昂贵的。
 
  这份账面价值632亿元的合同,用的是平生所见最简约的文字描述,符合中国首富王健林的一贯作风。
 
  总之,王健林,卖了。孙宏斌,买了。
 
  信息保密工作做的相当不错。字里行间,你看到了什么?
 
  一勺言有四个判断,四个悬念,一个一个说说。
 
  一,先定性。这笔世纪大交易,不像是一个深思熟虑的产物,更像一个「突然的自我」决定。
 
  原因是,在过去半个月里,王健林还高调出席了两场万达文化旅游城的活动。6月29日,哈尔滨万达城开业;7月9日,万达贵州丹寨小镇扶贫启动,而万达在贵州同样有一个万达城正在运营,此次并未出现在交易名单中。
 
  迄今,万达一共布局了16个万达城,有6个开业。包含最新的昆明与济南万达城。
 
  但是,还有西安,天津,海口与惠州,尚未正式摘地。
 
\  
 
  从这个半年会议表态即可看出,万达的出售决定,更像是进入6月后的突然之举。
 
  二,交易有迹可循,但实在开脑洞。
 
  5月底,一勺言之前曾经写了一个万达城的解读文字,一直没有发布。7月1日,就在哈尔滨万达城开业后两天,万达的朋友说,稿子要推迟到7月10日后发,最近公司要求延期与王健林密切相关的推广。
 
  现在看,7月1日原来是一个地产业世纪大交易的大日子。可是,谁能想到会是这样一个局面呢?
 
  三,交易金额巨大,两大男神联手上头条。但是,交易前景能否真正推进下去,不要过于乐观。
 
  融创的净资产不足400亿元,这次交易金额超过了他的净资产,占到了总资产2932亿元的21.5%,妥妥构成了重大资产交易,根据融创的公司章程与相关法律文件,貌似必须得过股东大会这一关。
 
  融创目前停牌了,还不知道投资人对这笔交易的真实看法,用脚还是用手投票,不得而知。如果大家担心过于激进,股东大会上会有很多反对票涌出。
 
  四,万达方面,也可能面临一个重大的资产交易障碍。
 
  目前纳入交易清单的13个万达城,绝大多数还没有交付运营,即使交付的万达城中,还有相当体量仍处于建设状态。而且,像济南万达城、昆明万达城等,有的刚刚与政府签署投资协议,有的尚未开工。
 
  与融创的交易,会不会触发与政府当初签订的投资协议中的违约责任条款,目前还不得而知,这要视具体的投资协议而定。
 
  在交易中,万达用「四个不变」来打消地方政府的顾虑,也是为了安慰那些万达城的业主。这让我想到了当日中国恒大从「水,油、面」的撤退,也曾由此承诺。但是,效果如何,不好说。
 
  一些地方政府会不会公开站出来,反对这笔交易?大概率不会,因为地方政府一般不会如此风格行事。
 
  但是,这样的交易,难免会损伤万达的商誉,以及在地方政府中的信心与信用。作为商人,买卖自由,但王健林应该对此有心理准备。
 
  五,投资人会担心一个问题:相当一些万达城,刚刚签约,相关的土地手续、规划程序,按照惯例,都需要相当一些时间来推进,可能都还没有完全完成。
 
  在这种情况下,融创花费近300亿元收购,会不会买到一些有法律「瑕疵」的资产,值得担心。
 
  而且,这笔600多亿元的交易,需要在7月31日前完成详细协议,并尽快交割,完成支付,时间并不站在孙宏斌的一方面。
 
  融创团队的尽职调查,时间够么?
 
  \
 
  六,336亿元,收购76个星级酒店。王健林一举脱手,孙宏斌是否甘心?
 
  作为重资产的代表,酒店业态,是地产商唯恐避之不及的资产类别,但是,它们的存在,是万达对当地地方政府的承诺,而后者通常都会比较喜欢酒店。
 
  作为高周转的爱好者,孙宏斌历来并不喜欢酒店资产,但是,一勺言认为,这是他接盘万达万达城的必要代价,否则这个交易可能根本就不会发生。酒店在上市公司的资产池子里,因为每年折旧比较大,所以喜欢财技重于情怀的的地产商都不会喜欢。
 
  孙宏斌接下来了,万达酒店发展很开心,股价一飞冲天,但是融创的投资人买账否?
 
  七,如果这是一笔面向轻资产转型的交易,我会为老王点赞。万达在过去数年完成的「去地产化」与「轻资产转型」,大象转身,是过去20年罕见的成功案例。
 
  但愿我的前六点评论是不准确的,融创与万达进行的是一场互补性的交易,王健林愿意让孙宏斌当他的业主,作为老孙的资产管理方。
 
  倘如此,这当然是一笔漂亮的交易,值得祝福。
 
  八,联合公告的最后一点颇有深意。
 
  是这么说的:双方同意在电影多个领域全面战略合作。
 
  这句话里,信息含量太大了,至少有四层意思。
 
  1,安慰融创。那些万达广场,万达继续负责建设运营,而万达院线会继续支持你。
 
  2,暗示融创,等孙宏斌当上了乐视影业的头把交椅,未来的乐视影业,会得到来自万达电影的强力支持。贾跃亭,不再是万达未来电影合作的谈判对象。乐视拍出来的电影,王思聪会在微博里挺你,万达院线会在排期上倾斜。
 
  3,除了电影,万达会有很多有料的东西,来支持融创。具体有什么,尽管放开去想。

(文章来源:i黑马)

第四十一届CIO班招生
国际CIO认证培训
首席数据官(CDO)认证培训
责编:houlimin

免责声明:本网站(http://www.ciotimes.com/)内容主要来自原创、合作媒体供稿和第三方投稿,凡在本网站出现的信息,均仅供参考。本网站将尽力确保所提供信息的准确性及可靠性,但不保证有关资料的准确性及可靠性,读者在使用前请进一步核实,并对任何自主决定的行为负责。本网站对有关资料所引致的错误、不确或遗漏,概不负任何法律责任。
本网站刊载的所有内容(包括但不仅限文字、图片、LOGO、音频、视频、软件、程序等)版权归原作者所有。任何单位或个人认为本网站中的内容可能涉嫌侵犯其知识产权或存在不实内容时,请及时通知本站,予以删除。