2012-11-05 13:30:31 来源:互联网
引言
随着企业信息化建设的不断发展,信息系统的复杂性日益增加,管理、控制和维护这些系统给企业的IT部门带来了新的挑战,对IT资源管理也提出了更高的要求,在这种情况下,服务台管理系统应运而生。目前,服务台管理系统还只在一些大的企业和政府机关得到应用,与国外IT资源管理己经非常成熟的厂家相比,国内目前具备极强的IT服务管理能力的厂商数量并不多,规模也不是很大,但可喜的是,越来越多的政府、机构及企业界人士开始关注和接受IT服务管理的理念和方法,并积极推广和实施ITIL(information technology infrastructurelibrary)的最佳实践。
ITIL(信息技术基础构架库)是英国政府中央计算机与电信局(central computer & telecommunica-lions agency,CCTA)在1990年代初期提出的一套IT服务管理实践指南,在提供符合业务部门需要的IT服务方面,给出了通用的指导,ITIL的整体框架包括6个主要模块,分别为业务管理、服务管理、ICT基础架构管理、应用管理、安全管理、IT服务管理实施规划。其中处于核心地位的是服务管理模块,它由面向IT基础设施管理的服务支持和面向业务管理的服务提供组成,服务支持流程由一项服务台职能和5个运作层次的流程组成,即配置管理、事件管理、问题管理、变更管理和发布管理,服务提供流程主要包括服务级别管理、能力管理、可用性管理、IT服务财务管理和IT服务持续性管理5个服务管理流程。本文拟提出基于ITIL的服务台管理系统的总体业务模型,从流程、服务及管理活动等方面对该系统进行阐述,以期提供较为全面的业务服务管理解决方案。
1 基于ITIL的服务台模型总体设计
本文设计的服务台管理系统以ITIL为理论依据建立运维服务机制,通过运维中心整合监控、管理、服务等内容,围绕问题管理、事件管理、变更管理、配置管理、发布管理等,构造了统一的IT运维管理平台,总体模型包括流程、管理、人员岗位和技术服务等,如图1所示。
服务台管理系统中的服务台是IT运维中心对用户及其他部门提供IT服务的唯一接口,为单位内部IT客户提供统一的IT服务,所有客户服务请求
(无论是通过电话、电子邮件还是自助式服务界面发出的)均在服务台汇集,服务台是IT服务的单一联系点。
IT用户通过各终端提出业务请求,服务台对请求进行记录和管理,并对事件、问题等管理流程进行处理,同时通过服务台平台,专业的运维服务人员可以监控所有业务和IT系统的运行情况,对系统进行管理、故障排除、配置以及为各服务终端提供业务服务等具体功能如下:1)详细记录下每一件提交到服务台的服务请求,并按服务类别生成相应的工单。2)对事件信息做出初步的分类和级别判断。3)提供初始的、基于知识库的解决方案,尝试快速为IT客户恢复IT服务,保障业务的持续运行,4)协调二线支持团队(包括各IT专业团队、现场支持人员)。为内部IT客户提供服务。5)主动监测潜在问题并尽力解决问题,提高IT的运行稳定性,6)定期举行回顾会议,对受理事件的数量、处理的质量、用户满意程度等反映服务台工作情况的数据进行统计、分析和总结。
[page] 2 本系统与ITIL主要流程的关系分析
服务台管理系统对运维事件的处理和对运维业务的响应是基于ITIL的服务台业务模型设计的,但是服务台管理系统中的服务台业务处理机制与ITIL中的服务台业务处理机制有所不同本文设计的服务台管理系统中的服务台不仅为业务服务提供唯一接口,也是业务、系统运行监测中心和各种IT资源的调度中心,根据事件的严重性,启动不同业务流程和预案进行处理,对于用户而言,通过与服务台的有效沟通,获取每个ITIL流程中流程活动的业务服务支持;服务台通过跟踪各种业务请求记录,使各个ITIL流程活动能够顺利执行因此,服务台是连接整个IT服务流程的桥梁,保证用户能够获取专业人员的服务来解决问题或满足业务请求,服务台主要支持IT基础设施的日常运行和维护管理,包括事件管理、问题管理、变更管理、发布管理和配置管理等ITIL服务支持流程,如图2所示。

图1 IT运维中心业务模型图

图2 服务台与ITIL各流程之间的关系图
2.1事件管理
事件管理主要实现事件管理流程的管理功能,完成事件生命周期的管理,包括事件的登记、分配、方案记录、升级和关闭等,为运维工作中的事件管理提供坚实的技术支撑,服务台的主要职责是跟踪和记录各类事件,减少或彻底消除可能存在于IT业务中的干扰因素,确保服务台能够及时响应用户提出的各种服务请求,协调二线技术服务小组和三线专家服务小组处理和解决各类软硬件问题,对事件的各个阶段进行监控,事件管理流程涉及服务支持的整个生命周期。
[page] 2. 2问题管理
问题管理是指通过分析IT基础构架的薄弱环节,查明事件产生的潜在原因,并制订事件解决的方案和防止事件再次发生的措施,将由于问题对业务产生的负面影响减小到最低,事件(故障)管理与问题管理不同:事件管理是快速响应业务请求并尽快恢复IT业务服务系统,使之能正常地提供服务,强调的是事件恢复的速度;问题管理是对事件处理的各种情况进行分析,找出事件产生的根源,从而制定适当的解决方案或防止其再次发生的预防措施,即主动预防系统故障的发生,也可以称为“预防性维护”,事件管理和问题管理又相互联系:事件管理所提供的事件记录将作为间题管理的主要信息来源;问题管理对事件管理提供全面支持,包括为事件管理提供应急措施、解决方案等,即一般通过对事件进行统计分析,发现常见的事件(故障),启动问题管理流程,归结导致事件发生的原因,另外,通过事前对系统进行定期的检查,主动发现潜在的“问题”,在“问题”没有成为“事件”之前解决。
2. 3变更管理
变更管理是指在最短的中断时间内完成基础构架或服务的某一方面的变更而对其进行控制的服务管理流程。问题管理为了消除已知错误,需要向变更管理提交变更请求,通过实施变更,消除问题的根源,在变更流程实施的过程中,需要设立变更咨询委员会,变更咨询委员会从业务和技术2个方面评估变更的影响,为变更实施人员提供专业意见,变更管理的目标是确保在变更实施过程中使用标准的方法和步骤,尽快地实施变更,确保变更对系统的运行和维护产生最小的负面影响以及变更的唯一性、一致性和可追溯性,变更管理与发布管理、配置管理关联紧密,应相互协调使用。
2. 4发布管理
发布管理负责对IT服务的变更进行计划与实施,并对变更的各个方面进行描述,其主要目标是通过对变更流程的正规实施及测试确保应用系统的质量,即利用标准化的方法来实施IT服务的变更,正确地将各配置项导入到系统中,确保系统运行环境的稳定性,实际上变更管理的实施,很多时候是通过发布管理进行的。
2. 5配置管理
配置管理是将系统软件、硬件和各种文档(如变更请求、服务、环境、设备等)以配置项的形式进行管理和存储,配置管理流程负责核实IT基础实施中对变更的实施及配置项之间的关系是否被正确记录,并对IT组件的运行状态进行监控,以确保配置管理数据库(CMDB)能够对现存配置项的实际版本准确地反映,通过配置管理,汇集系统中所有软硬件的各种详细信息,存储到IT配置管理数据库中,供系统运行、维护以及为ITIL各业务流程使用。
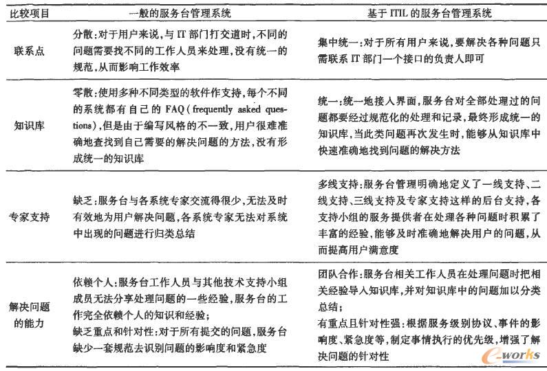
[page] 3 基于ITIL的服务台管理系统与一般的服务台管理系统的比较
基于ITIL的服务台管理系统和一般的服务台管理系统的出发点都是为了提高企业的工作效率,但是,与一般的服务台管理系统所不同的是,基于ITIL的服务台管理系统在知识库的建立、解决问题的速度和客户的满意度等方面有了显著的提高,具体如表1所示。

表1 一般的服务台管理系统与基于ITIL的服务台管理系统的比较
4 结论
本文通过对ITIL的研究与分析,设计了一套符合ITIL思想的服务台管理系统,帮助中小企业解决IT服务管理的困境,与一般的服务台管理系统不同的是,该系统在知识库的建立、专家小组的参与、规范的统一等方面做了全新的阐释,从而为中小企业实施IT管理和构建服务台提供一定的参考依据。
免责声明:本网站(http://www.ciotimes.com/)内容主要来自原创、合作媒体供稿和第三方投稿,凡在本网站出现的信息,均仅供参考。本网站将尽力确保所提供信息的准确性及可靠性,但不保证有关资料的准确性及可靠性,读者在使用前请进一步核实,并对任何自主决定的行为负责。本网站对有关资料所引致的错误、不确或遗漏,概不负任何法律责任。
本网站刊载的所有内容(包括但不仅限文字、图片、LOGO、音频、视频、软件、程序等)版权归原作者所有。任何单位或个人认为本网站中的内容可能涉嫌侵犯其知识产权或存在不实内容时,请及时通知本站,予以删除。
