首页 网校 CIO班 关于我们
  • 首页
  • 热点
  • 人工智能
  • 大数据
  • 云计算
  • 移动应用
  • 数字政府
  • 物联网
  • 信息安全
  • CIO
  • 低空经济
  • 腾讯云学堂
  • IT业界
  • CIO班
  • 元宇宙
  • 更多
    • 区块链
    • 管理系统
    • 数字营销
    • 智慧医疗
    • 智慧城市
    • 智能制造
    • 金融科技
    • 智慧交通
    • 智慧教育
    • 智慧能源
    • 智慧旅游
    • 智慧地产
    • 创新转型
    • 人物访谈
    • 职业发展
    • 微讲座
    • 服务管理
    • 政策法规
  • 首页

  • 推荐

  • 人工智能

  • 大数据

  • 云计算

  • 移动应用

  • 数字政府

  • 物联网

  • 信息安全

  • CIO

  • 低空经济

  • 腾讯云学堂

  • IT业界

  • CIO班

    • CIO访谈
    • 学院活动
    • CIO班动态
    • CIO风采
  • 元宇宙

  • 基础设施

  • EA

热搜: 云计算 大数据 CIO班 CIO 互联网+ 物联网 电子政务
    BIM话题 | BIM的黄金职业,你知道几个?

    很多施工企业在这两年里大力推广应用BIM,从开始的摸索到逐步的坚定清晰,在培养自有BIM人才的同时,也在努力吸纳社会上的优秀BIM人才,力图打

    关键词: BIM
    BIM辅助打造工程监管一体化管理新模式

    基于BIM的智慧工程监管平台,可实现工程项目进度管理、成本管理、环境监管、大型设备监测、项目管理、劳务管理、实时预警及执法、大数据应用等

    关键词: BIM
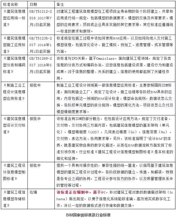
    BIM的国家标准有这么难理解吗?

    BIM标准编制过程中,主要利用了3类基础标准。一是建筑信息组织标准,用于分类编码标准和过程标准的编制;二是信息交付手册标准,用于过程标准

    关键词: BIM
    BIM二十年:模式思维与构件思维

    自我革新与升级,向互联网和IT产业学习软件服务思想,携带建筑业管理方法及模式思维融入IT,既是BIM的唯一出路,也将为IT带来新的生机;放弃对

    自我革新与升级,向互联网和IT产业学习软件服务思想,携带建筑业管理方法及模式思维融入IT,既是BIM的唯一

    关键词: BIM
    BIM的关键力量:快速建立BIM全局观

    BIM是工具,是建筑信息化模型,BIM又不仅仅充当一个工具的角色,从设计出图、施工、运营、物业装修等,BIM通过富含各类信息的三维模型对工程全

    关键词: BIM
    宁高宁的“地产观”

    “最近这一个月,大家的情绪好像差了一点。”10月8日北京水立方金茂府2 0发布会上,宁高宁如是说。

    “最近这一个月,大家的情绪好像差了一点。”10月8日北京水立方金茂府2 0发布会上,宁高宁如是说。

    关键词: 地产 高宁
    这些房子很难转手,价格再低都要慎买!!!

    对于买房人来说,除了要关注调控政策,还要全方位思考房子的价值。比如,哪些房子比较难转手,你都知道吗?不清楚的快来一起看看!

    关键词: 房子 价格
    打造安全高效智慧小区系统 智能防护一体化

    如今,各个城市都在紧锣密鼓地进行智慧城市建设,智慧城市的建设离不开智慧小区,智能小区成为建筑智能化技术与现代居住小区结合的衍生品。智

    如今,各个城市都在紧锣密鼓地进行智慧城市建设,智慧城市的建设离不开智慧小区,智能小区成为建筑智能化技

    关键词: 安全高效 智慧 小区
    美的置业:合约销售复合增长翻倍,“智慧+地产”新股

    在品牌协同效应下,美的置业近年来业务快速发展,而在未来“智慧+地产”的生态布局让公司具备独特优势。可以说在行业中,美的置业是具有稀缺性

    在品牌协同效应下,美的置业近年来业务快速发展,而在未来“智慧+地产”的生态布局让公司具备独特优势。可

    关键词: 美的 新股 合约
    10强占5席,粤系房企的江湖

    在地产界有一句老话:中国地产看华南,华南地产看粤系。浩荡40载,一部粤系房企沉浮录,半部中国地产风云史

    关键词: 江湖 房企
351条 上一页 1 10 11 12 13 14 15 16 17 18 36 下一页

最近更新

大咖云集 | “智能风控 新质发展”2025
大咖云集 | “智能风控 新质
AI重塑零售新生态 | 首届未来零售创新峰
AI重塑零售新生态 | 首届未来
基于Nutanix云平台的Dell PowerFlex全面上市
基于Nutanix云平台的Dell Power
Cloudera助力香港医管局构建数据驱动型医疗
Cloudera助力香港医管局构建数据
聚焦算网融合与数据中心创新 2025智算行业
聚焦算网融合与数据中心创新 20
算力狂潮下的“冷思考”:解码服务器赛道“
算力狂潮下的“冷思考”:解码服
关于开展第十届“创客中国”智能机器人中小
关于开展第十届“创客中国”智能
IDRR爱迪热工携手国家级科研所,以产品彰显
IDRR爱迪热工携手国家级科研所,
设备冗余过高?路由策略咋规划?90%中小企
设备冗余过高?路由策略咋规划?
医疗信息化江湖风云再起!金仓数据库亮相CHI
医疗信息化江湖风云再起!金仓数

热点文章

万达回应热文《王健林的滑铁卢》:多处严重
万达回应热文《王健林的滑铁卢》
中标!中山市新地标【紫马奔腾广场】,开启
中标!中山市新地标【紫马奔腾广
“宁夏互联网+智慧房产服务平台”系统已经
“宁夏互联网+智慧房产服务平台
关于“建筑业+互联网”困局的再思考
关于“建筑业+互联网”困局的再
智慧住宅2018年度预测:房地产史上第一个智
智慧住宅2018年度预测:房地产史
懒人福音——智慧小区来了!
懒人福音——智慧小区来了!
闽系PK粤系:房企性格决定"命运"?
闽系PK粤系:房企性格决定"命运"?
浅谈智慧社区发展方向:打造独立自主的社区
浅谈智慧社区发展方向:打造独立
地产怎么做新媒体营销?搞懂2个逻辑,抓住3
地产怎么做新媒体营销?搞懂2个
智慧地产未来发展
智慧地产未来发展
友情链接
  • 腾讯网
  • CSDN
  • IT时代周刊
  • 漏洞银行
  • C114通信网
  • 网易科技
  • 万山数据
  • 至顶网
  • 51CTO
  • 和讯科技
  • CIO智库网
  • 赛迪网
  • 企业网
  • 飞象网
  • 凤凰网科技
  • 驱动中国
  • E-works
  • 中国外包网
  • 中国商业电讯
  • 电脑商情网
  • 项目管理者联盟
  • 电脑之家
  • 更多>>
京ICP备16057460号-1
移动客户端
CIO时代iphone版 | CIO时代Android版
关注我们
Copyright © 2003-2021 CIO时代网版权所有
关于我们| 联系我们 | 版权声明| 友情链接| 网站地图