首页 网校 CIO班 关于我们
  • 首页
  • 热点
  • 人工智能
  • 大数据
  • 云计算
  • 移动应用
  • 数字政府
  • 物联网
  • 信息安全
  • CIO
  • 低空经济
  • 腾讯云学堂
  • IT业界
  • CIO班
  • 元宇宙
  • 更多
    • 区块链
    • 管理系统
    • 数字营销
    • 智慧医疗
    • 智慧城市
    • 智能制造
    • 金融科技
    • 智慧交通
    • 智慧教育
    • 智慧能源
    • 智慧旅游
    • 智慧地产
    • 创新转型
    • 人物访谈
    • 职业发展
    • 微讲座
    • 服务管理
    • 政策法规
  • 首页

  • 推荐

  • 人工智能

  • 大数据

  • 云计算

  • 移动应用

  • 数字政府

  • 物联网

  • 信息安全

  • CIO

  • 低空经济

  • 腾讯云学堂

  • IT业界

  • CIO班

    • CIO访谈
    • 学院活动
    • CIO班动态
    • CIO风采
  • 元宇宙

  • 基础设施

  • EA

热搜: 云计算 大数据 CIO班 CIO 互联网+ 物联网 电子政务
    IBM CloudBurst:由“蓝云”架构衍生的企业私有云解决方案

    CloudBurst是IBM公司在2009年6月份提出来的一个云基础架构,Cloudburst 源自英文单词“暴云、豪雨”,意为可以帮助企业快速生成一个云。事实

    关键词: IBM CloudB
    优化云部署环境的12个问题

    本文介绍了一些方法,用于在IT部门向云计算迁移时,设立基准、明确障碍以及制定可以衡量的目标。要注意的一个事项是,云计算并不是“旅途”的

    本文介绍了一些方法,用于在IT部门向云计算迁移时,设立基准、明确障碍以及制定可以衡量的目标。要注意的一

    关键词: 优化云部署环境
    占松林:卖买提云计算如何微创新

    卖买提是国内的最早涉及云计算领域研究与应用的IT企业之一。国内云计算专家、卖买提创始人占松林曾是中国银联电子支付的首任技术总工程师,当

    卖买提是国内的最早涉及云计算领域研究与应用的IT企业之一。国内云计算专家、卖买提创始人占松林曾是中国银

    关键词: 卖买提 云计算
    Amazon扩展EC2增云存储实力

    Amazon的互联网服务部门最终将“持续存储”添加到了它的EC2计算服务中,以便增强它在云存储战略上的努力.Elastic Compute Cloud(EC2:弹性

    Amazon的互联网服务部门最终将“持续存储”添加到了它的EC2计算服务中,以便增强它在云存储战略上的努力.El

    关键词: EC2 云存储
    甲骨文和亚马逊共享云计算服务

    12月21日消息,据国外媒体报道,亚马逊表示甲骨文公司的几个应用程序已经可以在亚马逊云计算平台(EC2)上使用。EC2为一个商业网络服务器

    12月21日消息,据国外媒体报道,亚马逊表示甲骨文公司的几个应用程序已经可以在亚马逊云计算平台(EC2)上使

    关键词: 甲骨文 亚马逊 云计
    盘点2010年云计算十大热点事件

    虽然云计算的市场持续增长,但是一些家喻户晓的云计算巨头在发展的过程中还是遭遇了不少的打击。VMware进军云计算市场,Amazon.com 公司的IT

    虽然云计算的市场持续增长,但是一些家喻户晓的云计算巨头在发展的过程中还是遭遇了不少的打击。VMware进军

    关键词: Azure VMwa
    Google数据中心优化技术之省电

    Google的数据中心,不仅拥有数量庞大的服务器集群,而且整体运行效率很高,PUE(Power Usage Effectiveness)很低,这些成绩离不开数据中心高

    Google的数据中心,不仅拥有数量庞大的服务器集群,而且整体运行效率很高,PUE(Power Usage Effectivenes

    关键词: Google 数据中
    谷歌辩称Chrome OS和云不是"无所谓计算"

    北京时间12月20日,据国外媒体报道,当提到云计算以及谷歌新Chrome操作系统的可信移动理念时,积极和消极两种情绪同时出现在用户群体中。

    北京时间12月20日,据国外媒体报道,当提到云计算以及谷歌新Chrome操作系统的可信移动理念时,积极和消极两

    关键词: 谷歌 Chrome
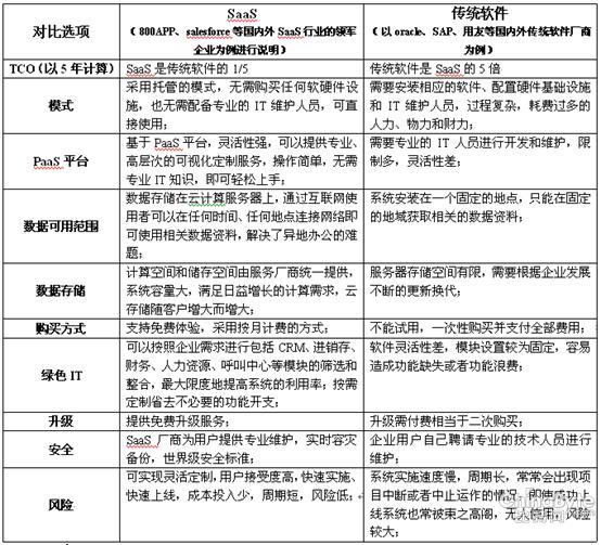
    云应用拔头筹 传统软件转SaaS趋势渐强

    近两年,云计算的出现引爆了IT行业“概念与范畴”的炒作浪潮,使之成为IT界的主旋律。

    关键词: 云应用
    周炜:无线应用投资难度大 无线互联网机会多

    周炜认为,无线领域的云计算概念备受关注,而与云结合得非常好的当属无线应用。“因为手机的特点决定了它的存储功能比较弱,国外的4G已经开始

    周炜认为,无线领域的云计算概念备受关注,而与云结合得非常好的当属无线应用。“因为手机的特点决定了它的

    关键词: 云计算 云应用
8438条 上一页 1 726 727 728 729 730 731 732 733 734 844 下一页

最近更新

“三甲中医院”郑州市中医院携手蓝凌,共建
“三甲中医院”郑州市中医院携手
更薄、更平、更抗造,维信诺发布全新无迹折
更薄、更平、更抗造,维信诺发布
神笔AI×悟空达成合作!首发4大电商AI技能
神笔AI×悟空达成合作!首发4大
58同城发布家政新岗位图谱 填补行业细分岗
58同城发布家政新岗位图谱 填补
五新赋能,协同共赢!27届深圳食品安全检测
五新赋能,协同共赢!27届深圳食
泰国电价将上调!抢占AI算力新机|DIFGC 2
泰国电价将上调!抢占AI算力新机
448G时代来临,谁在支撑AI算力的“物理底座
448G时代来临,谁在支撑AI算力的
Chapter 28 CIO说 | 姜正林:AI重塑口
Chapter 28 CIO说 | 姜正林
存量博弈下的破局之路:汽车产业深度转型与
存量博弈下的破局之路:汽车产业
Dell PowerVault:颠覆创新,重塑中小型企
Dell PowerVault:颠覆创新,重

热点文章

为什么要切换到云计算?
为什么要切换到云计算?
史上首张中国面孔!阿里90后李响成为CNCF全
史上首张中国面孔!阿里90后李响
计算机语言发展的三个阶段:机器语言、汇编
计算机语言发展的三个阶段:机器
中国公有云厂商最新排名:阿里云、腾讯云和
中国公有云厂商最新排名:阿里云
国内云计算市场份额排名公布:阿里云一家独
国内云计算市场份额排名公布:阿
云计算数据中心网络架构设计与关键技术浅析
云计算数据中心网络架构设计与关
阿里云章文嵩:互联网+时代的云计算与大数
阿里云章文嵩:互联网+时代的云
对中国SaaS2016年5大预言之中国的SaaS市场
对中国SaaS2016年5大预言之中国
曙光唐志敏:漫谈云计算与高性能计算
曙光唐志敏:漫谈云计算与高性能
到底要不要使用数据库即服务(DBaaS)?
到底要不要使用数据库即服务(DBa
友情链接
  • 腾讯网
  • CSDN
  • IT时代周刊
  • 漏洞银行
  • C114通信网
  • 网易科技
  • 万山数据
  • 至顶网
  • 51CTO
  • 和讯科技
  • CIO智库网
  • 赛迪网
  • 飞象网
  • 凤凰网科技
  • 驱动中国
  • E-works
  • 中国外包网
  • 中国商业电讯
  • 电脑商情网
  • 项目管理者联盟
  • 电脑之家
  • 更多>>
京ICP备16057460号-1
移动客户端
CIO时代iphone版 | CIO时代Android版
关注我们
Copyright © 2003-2021 CIO时代网版权所有
关于我们| 联系我们 | 版权声明| 友情链接| 网站地图