首页 网校 CIO班 关于我们
  • 首页
  • 热点
  • 人工智能
  • 大数据
  • 云计算
  • 移动应用
  • 数字政府
  • 物联网
  • 信息安全
  • CIO
  • 低空经济
  • 腾讯云学堂
  • IT业界
  • CIO班
  • 元宇宙
  • 更多
    • 区块链
    • 管理系统
    • 数字营销
    • 智慧医疗
    • 智慧城市
    • 智能制造
    • 金融科技
    • 智慧交通
    • 智慧教育
    • 智慧能源
    • 智慧旅游
    • 智慧地产
    • 创新转型
    • 人物访谈
    • 职业发展
    • 微讲座
    • 服务管理
    • 政策法规
  • 首页

  • 推荐

  • 人工智能

  • 大数据

  • 云计算

  • 移动应用

  • 数字政府

  • 物联网

  • 信息安全

  • CIO

  • 低空经济

  • 腾讯云学堂

  • IT业界

  • CIO班

    • CIO访谈
    • 学院活动
    • CIO班动态
    • CIO风采
  • 元宇宙

  • 基础设施

  • EA

热搜: 云计算 大数据 CIO班 CIO 互联网+ 物联网 电子政务
    五大要素保障企业虚拟化实施安全

    企业在实施虚拟化战略时,需要把安全放在最重要的位置。如果企业能够确保虚拟环境是整个网络架构的一部分,并且在所有网络里面执行始终如一的

    企业在实施虚拟化战略时,需要把安全放在最重要的位置。如果企业能够确保虚拟环境是整个网络架构的一部分,

    关键词: 虚拟化
    服务器虚拟化技术助推行业信息化建设

    伴随着行业的改革发展,信息化已经融入到行业生产经营的许多方面。这种形势下,企业必须增加系统应用服务器,才能满足日益增长的信息化建设需

    伴随着行业的改革发展,信息化已经融入到行业生产经营的许多方面。这种形势下,企业必须增加系统应用服务器

    关键词: 服务器 虚拟化
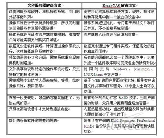
    浅析NAS网络存储与文件服务器的异同

    中小商业机构会在局域网中部署带操作系统的传统服务器提供文件服务和打印服务。可并非被普通认识的是,中小型商业机构虽然规模比较小,他们却

    关键词: NAS网络存储 文件
    浅析如何利用集群技术实现Web服务器负载均衡

    所谓集群是指一组独立的计算机系统构成的一个松耦合的多处理器系统,它们之间通过网络实现进程间的通信。应用程序可以通过网络共享内存进行消

    所谓集群是指一组独立的计算机系统构成的一个松耦合的多处理器系统,它们之间通过网络实现进程间的通信。应

    关键词: 负载均衡 网络管理
    浅析SAS在企业级存储应用领域中的先进性

    SAS技术的出现已经有几年了,很多OEM服务器制造商和系统集成商都已经提供串行SAS解决方案。从并行到串行SCSI的转变为用户提供了一种更新的路线图....

    SAS技术的出现已经有几年了,很多OEM服务器制造商和系统集成商都已经提供串行SAS解决方案。从并行到串行SCS

    关键词: 存储 SAS
    桌面虚拟化环境不支持16位应用解析

    Windows7在32位和64位(x64)版本上都可用。多数IT人士都考虑直接跳级到x64版本。这个技术很好,但是有个小问题:Windowsx64版本不支持16位应用。

    Windows7在32位和64位(x64)版本上都可用。多数IT人士都考虑直接跳级到x64版本。这个技术很好,但是有个小问

    关键词: 虚拟化
    浅析控制器存储虚拟化的五大误解

    虚拟化正处在业界讨论的风口浪尖,它的兴起使得众多存储厂商争相上马虚拟化技术。然而,尽管所有人都同意存储虚拟化在简化存储管理和降低存储

    虚拟化正处在业界讨论的风口浪尖,它的兴起使得众多存储厂商争相上马虚拟化技术。然而,尽管所有人都同意存

    关键词: 存储虚拟化 虚拟化
    浅析虚拟化中NAS设备的网络设计要点

    对于网络管理员来说,万幸的是NAS设备所依赖的文件共享和传输协议与大多数文件服务器是一样的,所以部署NAS的设计方法是非常相似的。然而,由

    对于网络管理员来说,万幸的是NAS设备所依赖的文件共享和传输协议与大多数文件服务器是一样的,所以部署NAS

    关键词: 虚拟化
    浅析存储过程中四大保护数据安全方法

    随着存储产品在市场中的升温,后端存储系统逐渐成为企业业务系统的核心和关键.不可避免,企业更加关注数据安全方面的工作.一般而言,我们有四种方

    随着存储产品在市场中的升温,后端存储系统逐渐成为企业业务系统的核心和关键.不可避免,企业更加关注数据安

    关键词: 存储
    浅析存储管理者如何应对预算紧缩

    即使在经济下滑期间,客户对可用数据和规制合规的需求也并没有减少,而企业必须继续确保信息可用性,而灾难恢复仍然是IT运营的重要部分.因此,目前

    即使在经济下滑期间,客户对可用数据和规制合规的需求也并没有减少,而企业必须继续确保信息可用性,而灾难恢

    关键词: 存储
6846条 上一页 1 411 412 413 414 415 416 417 418 419 685 下一页

最近更新

大咖云集 | “智能风控 新质发展”2025
大咖云集 | “智能风控 新质
AI重塑零售新生态 | 首届未来零售创新峰
AI重塑零售新生态 | 首届未来
基于Nutanix云平台的Dell PowerFlex全面上市
基于Nutanix云平台的Dell Power
Cloudera助力香港医管局构建数据驱动型医疗
Cloudera助力香港医管局构建数据
聚焦算网融合与数据中心创新 2025智算行业
聚焦算网融合与数据中心创新 20
算力狂潮下的“冷思考”:解码服务器赛道“
算力狂潮下的“冷思考”:解码服
关于开展第十届“创客中国”智能机器人中小
关于开展第十届“创客中国”智能
IDRR爱迪热工携手国家级科研所,以产品彰显
IDRR爱迪热工携手国家级科研所,
设备冗余过高?路由策略咋规划?90%中小企
设备冗余过高?路由策略咋规划?
医疗信息化江湖风云再起!金仓数据库亮相CHI
医疗信息化江湖风云再起!金仓数

热点文章

这是一篇关于认可及国家质量基础设施NQI的
这是一篇关于认可及国家质量基础
移动硬盘拷不进东西?简单解决无损害
移动硬盘拷不进东西?简单解决无
全面了解vCenter Server和vCSA的优缺点
全面了解vCenter Server和vCSA的优缺点
中芯国际:无奈的内讧
中芯国际:无奈的内讧
主流超融合基础架构产品与技术比较分析
主流超融合基础架构产品与技术比
存储虚拟化的三种方式
存储虚拟化的三种方式
ESXi主机内存构成和虚拟机内存构成
ESXi主机内存构成和虚拟机内存构
数据保护和灾备系统建设中主要有三个指标
数据保护和灾备系统建设中主要有
为何我们需要IPv6?IPv6 的优点和用途
为何我们需要IPv6?IPv6 的优点
虚拟机逃逸和虚拟机失窃
虚拟机逃逸和虚拟机失窃
友情链接
  • 腾讯网
  • CSDN
  • IT时代周刊
  • 漏洞银行
  • C114通信网
  • 网易科技
  • 万山数据
  • 至顶网
  • 51CTO
  • 和讯科技
  • CIO智库网
  • 赛迪网
  • 企业网
  • 飞象网
  • 凤凰网科技
  • 驱动中国
  • E-works
  • 中国外包网
  • 中国商业电讯
  • 电脑商情网
  • 项目管理者联盟
  • 电脑之家
  • 更多>>
京ICP备16057460号-1
移动客户端
CIO时代iphone版 | CIO时代Android版
关注我们
Copyright © 2003-2021 CIO时代网版权所有
关于我们| 联系我们 | 版权声明| 友情链接| 网站地图