2020-12-02 15:10:32 来源:智汇工业网

透过型数字位移传感器HG-T实现了业界领先的重复精度:1μm高精度测量(※1)。
通过弯曲控制(※2)精度提升,有助于锂电池、半导体和液晶制造工程的质量改善。
※1:防止片材或薄膜在制造过程中弯曲并造成产品缺陷,控制监测片材是否弯曲、测量片材两端的位置。
※2:确保制造工程中片材和薄膜的两端位置保持不变,控制操作、完成自动修正。
■ 主要特点
1、业界领先的高精度测量
实现业界领先的重复精度1μm的高精度测量,可在锂电池、电池卷绕机部中提升弯曲控制的精度、有助于制造工程的质量改善。

2、可安装在有限空间内的超薄型尺寸
传感器头部的受光端备有「标准型」和「窄长型」 。
没有光轴调整指示灯的「窄长型」,可以安装在装置内等有限空间内,有助于制造装置的小型化。
另外备有搭载光轴调整指示灯的「标准型」,设置简单、可配合客户用途进行选择。

3、备有光轴调整辅助功能、传感器光头设置简单
控制器配备光轴调整辅助功能,可以通过传感器光头的指示灯及控制器上的显示部,对传感器光头的位置偏移简便进行设置调整。

■ 用途



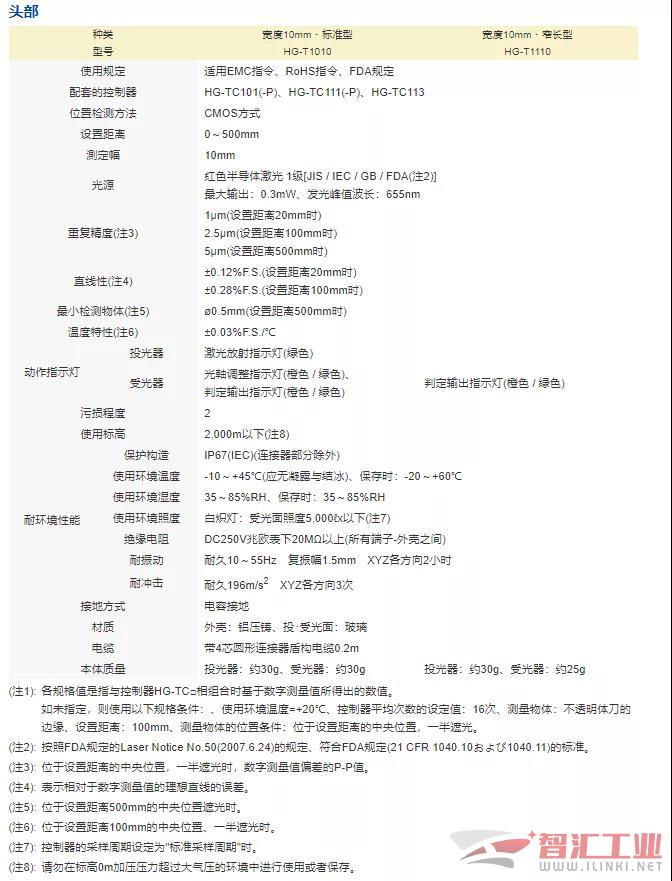
■ 规格


透过型数字位移传感器 HG-T相关网页:
https://device.panasonic.cn/ac/c/fasys/measurement/measurement/hg-t/index.jsp?referer_url=HG-TWeChat202011
免责声明:本网站(http://www.ciotimes.com/)内容主要来自原创、合作媒体供稿和第三方投稿,凡在本网站出现的信息,均仅供参考。本网站将尽力确保所提供信息的准确性及可靠性,但不保证有关资料的准确性及可靠性,读者在使用前请进一步核实,并对任何自主决定的行为负责。本网站对有关资料所引致的错误、不确或遗漏,概不负任何法律责任。
本网站刊载的所有内容(包括但不仅限文字、图片、LOGO、音频、视频、软件、程序等)版权归原作者所有。任何单位或个人认为本网站中的内容可能涉嫌侵犯其知识产权或存在不实内容时,请及时通知本站,予以删除。
